- A-
- A+
甘教考学〔2026〕2号
各市(州)、东风场区教育考试招生机构:
为做好我省2026年夏季普通高中学业水平合格性考试(以下简称夏季合格考)网上报名工作,确保组考工作有序实施,现就夏季合格考报名工作有关事宜通知如下。
一、报名时间
2026年4月17日至27日,逾期不予补报。
二、报考对象
我省普通高中一年级学生及往年成绩不合格学生。具有我省高中阶段其他学校学籍的在校学生和我省户籍的社会人员(以下统称社会考生)也可报名参加考试。
义务教育阶段学校在校学生和非我省户籍已在我省高中阶段其他学校毕业的学生不得报名(已有我省普通高中学业水平合格性考试考籍的毕业生除外)。
三、考试科目及考试时间
夏季合格考科目为历史、地理、化学、生物学;考试时间为2026年7月4日。具体安排按照《2026年甘肃省普通高中学业水平合格性考试科目及时间安排》(甘教考学〔2026〕1号)执行。
四、报名办法及流程
普通高中考生实行集体报名,由市(州)教育考试招生机构负责基础数据的统一采集和平台导入,具体工作分数据采集、网上报名、考场编排等三步完成。社会考生实行网上注册报名,注册时间与普通高中考生网上报名环节同步进行,考生按要求填写本人基础信息并上传证明材料。
(一)数据采集(3月13日至23日)
1.各市级教育考试招生机构统筹组织本辖区基础信息采集工作。采集对象是已取得我省普通高中学籍但尚未在甘肃省国家教育考试综合管理平台(以下简称综合平台)注册过的考生。凡是综合平台有基础信息的考生不再采集。
2.采集工作完成后,由市(州)教育考试招生机构将考生姓名、性别、身份证号、民族、学籍辅号等基础信息按照统一格式导入综合平台(网址:https://kwgl.ganseea.cn),并对录入信息进行校验及资格审核。校验重点包括考生信息是否完整、学籍辅号是否准确等。
3.需变更基础信息的考生,学校提出申请并附相关佐证材料上传至综合平台,由县(市、区)或市(州)教育考试招生机构按操作管理权限进行审核。
4.根据《甘肃省教育厅滚球体育官网,滚球体育下载:印发<甘肃省高中阶段职普融通工作方案(试行)>的通知》(甘教发函〔2022〕2号),中职学校开设“职普融通”普通高中班的学生(以下简称中职高中生)参照普通高中生报名办法实行集体报名。综合平台为开设“职普融通”普通高中班的中职学校增加学校(机构)代码,由该中职学校负责其在综合平台的信息管理、数据维护等工作。
“职普融通”普通高中学校开设的职业教育班和中职学校非普通高中班的学生,有参加夏季合格考需求的,须以社会考生身份报名。
5.普通高中生和中职高中生由学籍所在学校负责采集照片。采集工作完成后,由报名学校负责将考生图像信息于4月10日前上传至综合平台(网址:https://kwgl.ganseea.cn),市(州)、县(市、区)教育考试招生机构负责业务指导和信息校验。
图像信息要求:考生本人正面免冠彩色头像,头部占照片尺寸的2/3,背景颜色为白色,像素不小于240×320,高宽比为4:3,文件大小不得超过20K。采集后的考生照片要求使用身份证号命名,照片为JPEG格式。
(二)网上报名(4月17日至27日)
1.普通高中生和中职高中生在电脑端登录综合平台(登录网址:http://kw.ganseea.cn),点击“普通高中学业水平考试”进行报名;也可在移动端微信搜索“甘肃招考”,进入小程序主页,点击“学业水平考试”进行报名。首次报名的学生须进行注册(在入口页面点击“没有账号,立即注册”),已注册考生进入页面后使用身份证号(尾号为X须大写)和密码登录。考生须仔细核对个人信息及报考科目是否正确,如无异议,点击“确认提交”,进入“缴费”环节。缴费后显示报名成功提示和缴费情况。考生如发现本人基础信息有误,可向报名学校申请修改,由学校将相关佐证材料上传至综合平台,提交县(市、区)、市(州)教育考试招生机构进行更正。
首次报名的社会考生须在电脑端登录综合平台(或在移动端微信“甘肃招考”小程序)进行注册,已注册社会考生进入页面后使用身份证号(尾号为X须大写)和密码登录。具有我省户籍但没有我省高中阶段其他学校学籍的考生,报名时可选择户籍所在地的县(市、区)教育考试招生机构作为报名单位。非我省户籍但具有我省高中阶段其他学校学籍的在校生,报名时须有学籍学校开具加盖公章的在校证明,选择学校注册所在地或实际办学地的县(市、区)教育考试招生机构作为报名单位。具有我省户籍也有我省高中阶段其他学校学籍(在校生)的社会考生,既可按户籍要求报名,也可按学籍要求报名,在报名单位所在地参加考试。在报名页面按要求填报个人信息,并上传照片(图像信息要求同普通高中生)、身份证(人像面,无身份证可上传户口簿或护照等其它身份证件)等相关材料后进入确认环节,然后按所报科目进行缴费,缴费后显示报名成功提示和缴费情况。报名完成后,由县(市、区)教育考试招生机构进行资格审核与报名确认。
2.在报名时间段内,考生选择的考试科目如有漏报、误报等需修改的,须先申请退费,退费完成后方可重新选择科目进行报名缴费,报名时间截止后则不可修改。已取得考试合格的科目报名无效。
3.报名费采取个人网上支付办法。未按时缴费的考生不能参加考试。
4.所有考生必须进行图像信息采集,综合平台没有图像信息的考生不得参加考试。
(三)考场编排(5月中下旬)
1.考点原则上应设在县级人民政府所在地。确因困难需要在乡(镇)设考点的,应报请市(州)教育考试招生机构批准,并由其向省教育考试院报备。
2.考试要求全部安排在标准化考点进行。确因考生集中到现有标准化考点存在困难的,须经市(州)教育考试招生机构向省教育考试院报批同意后,可使用具有电子监控、安装无线电信号屏蔽设备的非标准化考点,其考试监控数据须留存三个月以上备查。
3.县(市、区)教育考试招生机构负责考场编排的基础信息准备,考场编排由省教育考试院统一进行。编排考场结束后,省教育考试院负责统一制作考生条形码随同试卷下发。如因特殊原因需要重新编排考场,市(州)教育考试招生机构需在考场编排时间内向省教育考试院提出申请。
五、报名考试费用
根据《甘肃省发展和改革委员会甘肃省财政厅滚球体育官网,滚球体育下载:理顺和调整我省教育考试收费标准的通知》(甘发改价格〔2023〕523号)规定,普通高中学业水平合格性考试报名考试费按照每生每科20元收取。
六、工作要求
(一)加强组织领导
各级教育考试招生机构和高中学校要高度重视报名工作,加强组织领导,提前安排部署,认真制定报名工作的具体实施办法、工作流程及处置预案。对报名过程中出现的新情况和新问题,要及时沟通,妥善处置,确保报名工作顺利进行。
(二)强化政策宣传
参照高考六位一体防护网建设,夏季合格考实行入场人脸识别验证措施,要求考生持身份证刷证进入考点,请各级教育考试招生机构采取多种措施和途径广泛进行宣传,督促尚未办理身份证的考生抓紧办理,确保考试期间能够持证入场。
(三)完善信息采集
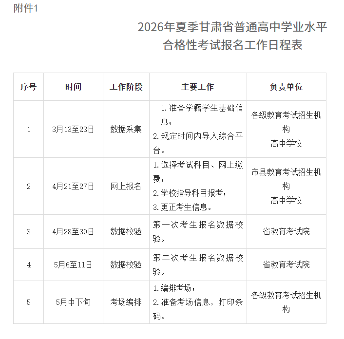
各级教育考试招生机构要加大培训力度,使考生和信息管理人员熟练掌握网上报名的工作流程和操作方法。要指导和督促考生认真核对基础信息,切实提高报名信息采集质量。要严格按照《2026年夏季甘肃省普通高中学业水平合格性考试报名工作日程表》(见附件1)完成各项工作。
(四)优化考生服务
为进一步优化考生服务,畅通夏季合格考报名咨询渠道,省教育考试院汇总了市(州)、县(市、区)考试招生机构夏季合格考报名工作咨询电话(见附件2),将统一向社会公布。请各级教育考试机构指定专人值守接听,解答考生政策咨询,按管理权限处理考生在综合平台操作中的相关问题。省教育考试院将汇总报名工作中的常见问题下发各地,请市(州)、县(市、区)工作人员熟练掌握,做好考生咨询服务。
附件:1.2026年夏季甘肃省普通高中学业水平合格性考试报名工作日程表
2.市(州)、县(市、区)考试招生机构夏季合格考报名工作咨询电话
甘肃省教育考试院
2026年4月7日

